公务员行测考试中的常识考点历来繁杂,但其中不乏一些频繁出现的考点。“民为贵、社稷次之、君为轻”(2012国考行测)这些是哪个子曰过的?鹏程万里、庖丁解牛、庄生梦蝶、刻舟求剑这些故事,出自《老子》、《庄子》还是《韩非子》(2012国考行测)?百家争鸣好不热闹!今天中公教育专家带大家走进春秋战国,走近诸子百家。
春秋战国时期,学术思想空前发达。当时学派很多,主要学派有:儒家、道家、法家、墨家、名家、阴阳家、纵横家、杂家、农家和小说家,这些并称为“十家”。由于小说家没有系统的理论,不能称其为一个学派,其他的九家又被称为“九流”。其中,儒家、道家、法家和墨家对当时和后世的影响较为深远。而各类公职考试也比较热衷于考察这四大家的代表人物及其思想,下面我们就先简单了解下这些“XX子”们:


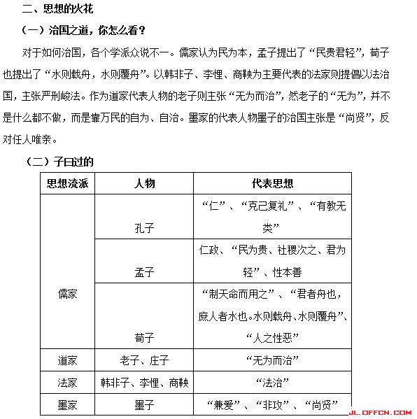
(三)诸子的书和书中的成语/小故事
诸子的书其实很好记忆,孟子的书叫《孟子》,荀子的书叫《荀子》,老子的书叫《老子》(又名《道德经》),庄子的书叫《庄子》,这里值得大家注意的是:《论语》并非孔子所作,而是由孔子的弟子及再传弟子编撰而成的,主要记录了孔子及其弟子的言行。诸子的著作中,不乏有许多今天我们熟知的成语或者小故事:
《孟子》:杯水车薪、不言而喻、成仁取义、出尔反尔、得道多助、失道寡助、好为人师、始作俑者、同流合污
《荀子》:蓬生麻中,不扶而直、载舟覆舟、锲而不舍
《老子》:上善若水、福倚祸伏、鸡犬相闻
《庄子》:鹏程万里、庄生梦蝶、庖丁解牛、相濡以沫、邯郸学步、朝三暮四、唇亡齿寒、越俎代庖
《韩非子》:自相矛盾、讳疾忌医、守株待兔、滥竽充数
责任编辑(姚微)
设为首页 | 加入收藏 | 资讯 | 吉林公务员 | 国家公务员 | 事业单位 | 教师 | 医疗招聘 | 银行招聘 | 农信社 | 招警 | 国企招聘 | 公选/遴选 | 会计取证 | 社区 | 选调生 | 三支一扶 | 友情链接
Copyright©1999-2018 北京中公教育科技股份有限公司 .All Rights Reserved电 话:0439-6905076 6905078 6905079 6905033 地 址:白山市合兴商务中心16层1666室
京ICP备10218183号 京ICP证161188号
京公网安备11010802020593号 出版物经营许可证新出发京批字第直130052号
吉林中公教育—国家、吉林公务员考试培训辅导
中公教育—公职考试培训辅导